季后赛已开7张罚单!粤晋各3次,京厦上榜,新华社点名,辽篮最干净!
CBA季后赛还没有结束,总冠军还没有产生,但是截至目前已经开出了7张罚单,其中广东宏远和山西队各被处罚了3次最多,其次是北京首钢队和广厦队,而辽篮则未被罚过,足以证明我们打球有多干净了,不仅场上干净,场外也干净,这就是素质!

广东宏远队季后赛的第一张罚单是12进8对阵上海队,处罚莫兰德和主教练杜锋;第二张罚单是四分之一决赛对阵山西队,处罚杜杜润旺、杜锋和总经理朱芳雨;第三张罚单还是对阵山西队,处罚的是张明池和杜锋。



山西队的第一张罚单是四分之一决赛对阵广东宏远队因球迷展示不文明用语横幅而被警告;第二张罚单处罚的是俱乐部,罚了15万;第三张罚单处罚的是葛昭宝。值得一提的是,这三张罚单都是和广东宏远队交手被罚的,虽然3-0横扫对手赢得干脆利落,但是自己在经济方面也损失了不少。

正在打总决赛的北京首钢队和广厦队也上了CBA的处罚榜单。
北京北钢截至目前被处罚两次,第一次是四分之一决赛对阵北控队的同城德比被罚款1万元;第二次是半决赛对阵山西队被罚款5万元。


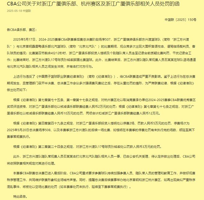
广厦队则是和北京首钢队的总决赛G5处罚了他们的老板楼明和后卫孙铭徽,以及打架闹事的随队席人员石某某。

值得一提的是,对于CBA对广东宏远、山西和广厦队的处罚,新华社也进行了点名报道,可见负面影响还是挺大的。


与之形成鲜明对比的则是,辽篮季后赛没有被CBA处罚,更是四强球队里面唯一一支没有被处罚的球队,可见辽篮队员打球有多干净,而不像球迷口中的那支武术队,搓澡是最基本操作,一旦输急眼了各种上不了台面的阴招损招全都用上了。徐杰不是明说了,是杜锋教他们为了赢比赛而不择手段,不是摔跤就是打架。

我在想一个问题,如果都是杜锋这种观念,那中国篮球能好吗?中国男篮还能重新站起来吗?